当前位置:首页 >>  科技资讯  >>  同沙生态公园增设停车场项目竞争性磋商公告

同沙生态公园增设停车场项目竞争性磋商公告
来源:东城街道 发布日期:2026-01-13 收藏

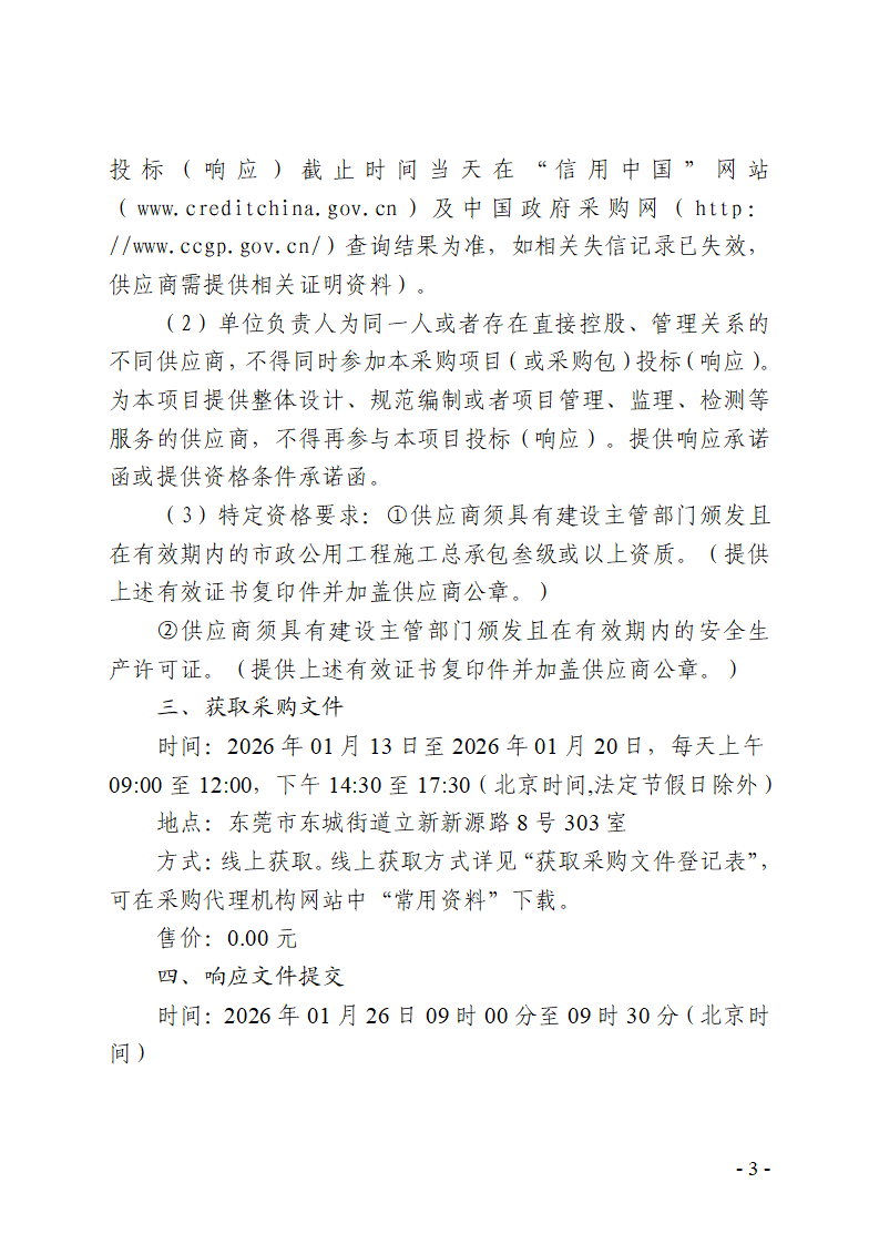
同沙生态公园增设停车场项目竞争性磋商公告_01.png同沙生态公园增设停车场项目竞争性磋商公告_02.png同沙生态公园增设停车场项目竞争性磋商公告_03.png同沙生态公园增设停车场项目竞争性磋商公告_04.png


科兜小编

科兜网公众号

返回顶部

Copyright©2016 www.kdw123.cn All rights reserved

© 版权所有:东莞成电智信信息科技有限公司备案号:粤ICP备16064012号立项单位:广东省科学技术厅 运营单位:东莞成电智信信息科技有限公司